Posts

  • Using the Seeed Studio XIAO RS485 breakout for a Modbus prototype

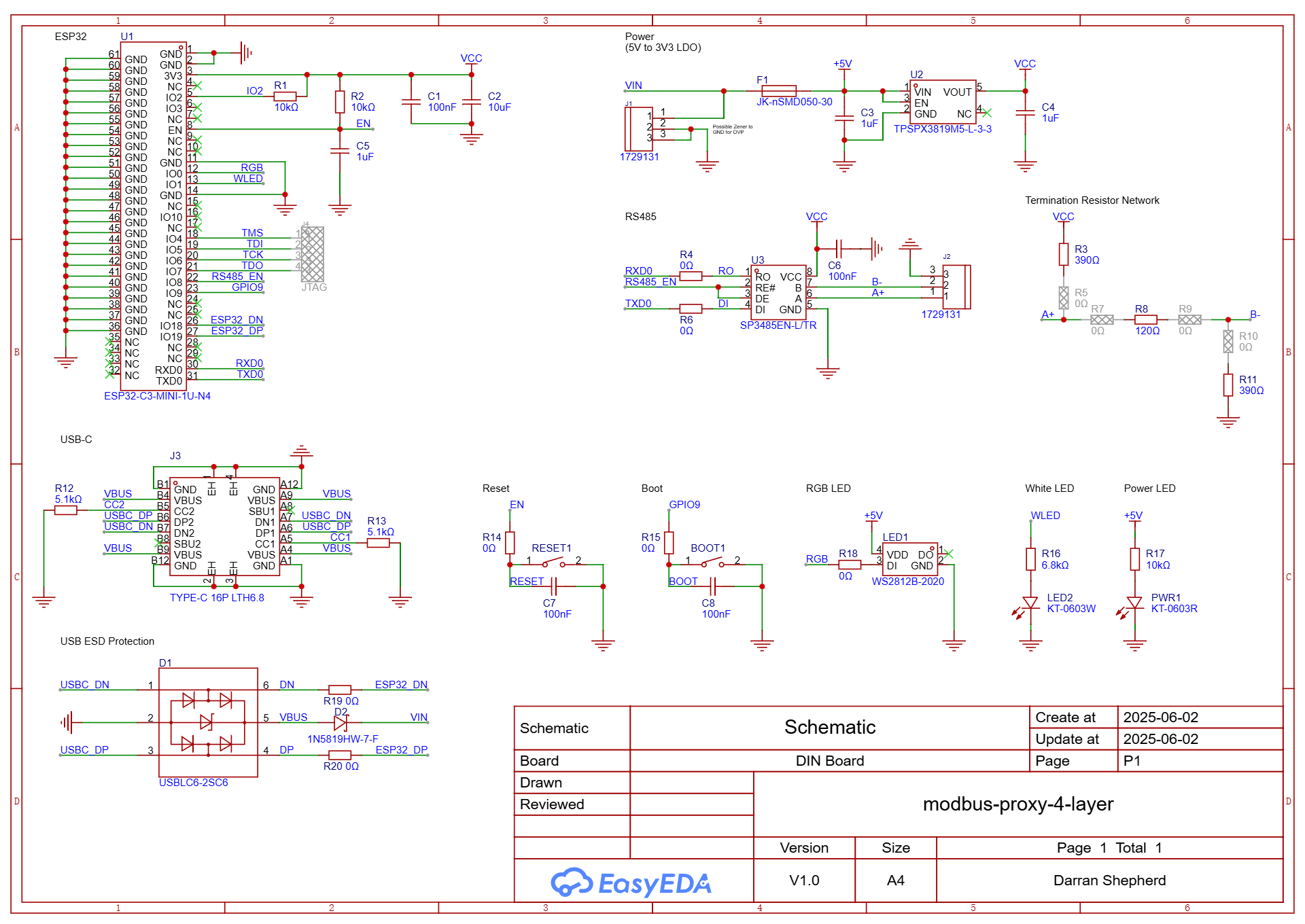
    I want to get an ESP32 talking to an Eastron SDM120 electric meter. Ultimately, I plan to design a PCB to fit inside a single DIN module enclosure to keep things all nice and tidy, but wanted to experiment with a prototype before disappearing off down that particular rabbit hole. I’ve been playing with a few Seeed Studio XIAO modules for various experiments and discovered that they have an RS485 breakout which is perfect. Combined with a couple of 3D printed DIN rail mounts I was able to set it up on a test rail on the desk and wire it up to a spare SDM120.

  • Web-based Microcontroller Setup - Part 3

    My first attempt at Web Blueooth communicating with an Arduino sketch running on an ESP32 microcontroller from a web page to configure WiFi and then call an API on the uC.
  • Web-based Microcontroller Setup - Part 2

    Part 2 of explorations into using Web Blueooth to communicate with a microcontroller from a web page. This experiment builds a Shelly client using just JavaScript and the Web Bluetooth API to make RPC calls to a Shelly relay.
  • Web-based Microcontroller Setup - Part 1

    An initial exploration into using Web Blueooth to communicate with a microcontroller from a web page with a view to using this as a simple way of setting up a new device without using the Wireless Access Point and captive portal.
  • InkyCal

    Despite tracking my calendar digitally, I have recently found it useful to have a hard copy next to my desk so I can see the next few weeks at a glance. I’ve been handling this by printing out an Excel template with the relevant events on and sticking it to the wall. Not exactly high tech and quickly out of date.

  • A Simple Power Monitoring Idea

    I’ve been thinking about how I, and others, can reduce the carbon intensity of our electricity consumption and evaluate whether a home battery might be both environmentally and finanically benficial, enabling load shifting to times when renewable energy dominates. Octopus Energy customers can download their smart meter usage data down to half hourly time periods, but what about other electricty suppliers’ customers? For anyone, would the half hourly smart meter consumption data be sufficient to get an accurate model of battery behaviour?

subscribe via RSS